تماس با ما
گالری تصاویر
گواهینامه ها
خط مشی کیفیت
گواهینامه های کیفیت
گواهینامه ممیز ثالث
گواهینامه های خودروساز
گواهینامه فنی
گواهینامه تحقیق و توسعه
تائیدیه ایزو
IATF گواهینامه
آزمایشگاه
معرفی آزمایشگاه
درباره آزمایشگاه
آزمایشگاه کالیراسیون
آزماشگاه آزمون
دامنه
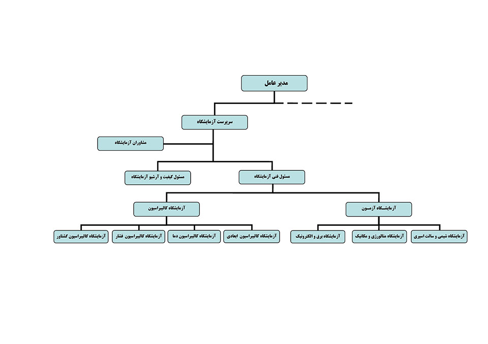
چارت سازمانی آزمایشگاه
تماس با آزمایشگاه
گواهینامه های آزمایشگاه
گواهینامه های کالیبراسیون
گواهینامه های آزمایشگاه آزمون
خدمات
پشتیبانی فنی
آشنایی با سیستم کولر اتومبیل
سوالات متداول
محصولات
قطعات کولر اتومبیل
کمپرسور
کندانسور
مجموعه لوله و شلنگ
رسیور درایر
پرشر کنترل
اواپراتور
شیر انبساط
سوئیچ AC
سیم کشی
فن
فیلتر هوای کابین خودرو
فیلتر پژو 206
فیلتر هوای کابین پژو 405
فیلتر هوای کابین رانا
سیستم کامل کولر خودرو
گروه صنعتی ایران خودرو
مجموعه کامل سمند
مجموعه کامل پیکان
پارس خودرو
مجموعه کامل جیپ صحرا
زامیاد
مجموعه کامل وانت زامیاد
گروه بهمن
مجموعه کامل وانت مزدا
2000
مجموعه کامل ایسوزو
NPR
NKR
کاتالوگ الکترونیکی
فیلتر کابین
درباره ما
تاریخچه
شرکت در یک نگاه
نقاط عطف
ماموریت، چشم انداز
پیام مدیرعامل
چارت سازمانی
خانه
چارت آزمایشگاه
.